AMD SP5100
(Redirected from SP5100)
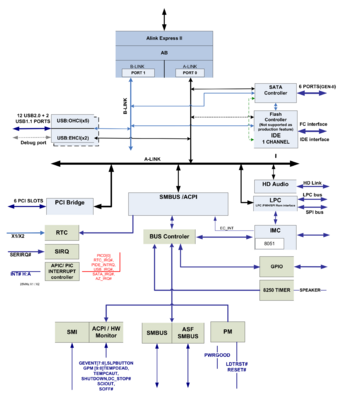
The AMD SP5100 is a versatile Southbridge designed to complement AMD's server Northbridges, integrating essential I/O, communication, and other features for advanced server platforms into a single device. [1]
Official Source Code and Documentation
- CIMx Source Code
- BIOS Developer's Guide
- Register Reference Guide
- Register Programming Requirements
- Product Databook
- Product Errata
Part Numbers
- AMD 218-0660013
- AMD 218-0660024
- AMD 218-0660026